路线名称:苏格兰山湖美景经典4日游 (《花儿与少年》同款游) ; [ 英爱旅游, ]
D1 伦敦(London) 上团地点: 07:30am,Pret A Manger, Northern Ticket Hall Kings Cross Station London, United Kingdom, N1C 4AP
D1 伯明翰(Birmingham) 上团地点: 09:45am, TK-Maxx Building, New Street Station,B2 4ND(预计回程下车20:00pm)
D1 曼彻斯特(Manchester) 上团地点: 中午12:00,曼城机场火车站正门口(注意是机场火车站出口,不是机场航站楼出口),M90 3RR(预计回程下车17:00pm)
D4 伦敦(London) 下团地点:
D4 伯明翰(Birmingham) 下团地点: TK-Maxx Building, New Street Station,B2 4ND
D4 曼彻斯特(Manchester) 下团地点: 曼城机场火车站正门口(注意是机场火车站出口,不是机场航站楼出口),M90 3RR
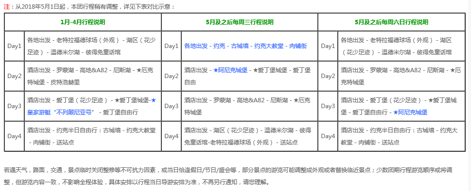
行程索要:伦敦>伯明翰>曼彻斯特>温德米尔>罗蒙湖>苏格兰>威廉堡>因弗内斯>皮特洛赫里>爱丁堡>约克>曼彻斯特>伯明翰>伦敦
D1 伯明翰上车价格减少: €6/人
D1 曼彻斯特上车价格减少: €6/人
D4 伯明翰下车价格减少: €6/人
D4 曼彻斯特下车价格减少: €6/人
共6个上下车地点 伦敦>伯明翰>曼彻斯特>温德米尔>罗蒙湖>苏格兰>威廉堡>因弗内斯>皮特洛赫里>爱丁堡>约克>曼彻斯特>伯明翰>伦敦
旅游巴士(根据团组人数安排不同的车型)
用餐见详细行程内容
中文导游+自助游
暂无航班信息
D1 伦敦(London) 上团地点: 07:30am,Pret A Manger, Northern Ticket Hall Kings Cross Station London, United Kingdom, N1C 4AP
D1 伯明翰(Birmingham) 上团地点: 09:45am, TK-Maxx Building, New Street Station,B2 4ND(预计回程下车20:00pm)
D1 曼彻斯特(Manchester) 上团地点: 中午12:00,曼城机场火车站正门口(注意是机场火车站出口,不是机场航站楼出口),M90 3RR(预计回程下车17:00pm)
为避免官网线路信息未及时更新,请报名英国线路以后,务必和客服核实下订单成功,且确认出团,再付款、安排交通,以免造成的不必要损失。
外观老特拉福德体育场,此项目为赠送项目,如遇球赛或大型活动,此路段可能封路,届时此外观景点将会取消,敬请理解。
温德米尔湖区游船:8英镑/人(门票价格因季节变化会有浮动,以景点官方网站或者景点当天价格公告为准)。
*旺季期间5-9月团组可能调换行程游览顺序,最终行程顺序请以导游团上安排为准,如有疑问也可与我们联系确认!
圣诞节期间,英国部分景点关闭,无法游览:
温莎城堡(12月26日关闭)
爱丁堡城堡(12月25日关闭)
泰晤士河游船(12月25日关闭)
大英博物馆(12月25日关闭)
来到曼城就一定要去曼联的主场,老特拉福德球场,世界上最著名的足球场之一。这里见证过无数可以写入历史的经典瞬间,无数知名球星在这里表演过,因此人们也将这里冠以“梦剧场”的称号。
彼得兔童话馆位于英国著名的湖区波尼斯小镇,它毗邻风景秀丽,恬静怡人的温德米尔湖。其实它的正确名称是碧翠丝波特世界,也就是以彼得兔的创作人名字命名 的,而这个故事也是波特小姐在湖区受到灵感启发以她的宠物兔子为原型创作的。这里除了一个童话馆,还包括了茶室和花园,当然它们也都离不开我们的主角彼得 兔,23部童话中的童话角色都可以在这里见到。
温德米尔湖位于英格兰高地,是英格兰地区最大的湖泊,形状狭长,白天鹅们成群结队在湖面上嬉戏,湖区每年都吸引着大量的游客,是上帝在英格兰流下的一滴泪。在这周围散布着村庄与庄园,在这片湖光山色中,人们享受着温润的气候,静谧的大自然。
厄克特城堡+尼斯湖游船(35分钟)联票:22英镑/人(门票价格因季节变化会有浮动,以景点官方网站或者景点当天价格公告为准)
以上自选项目可能会因天气、场地等不可抗拒因素稍作调整,具体安排以旅行当日的实际情况为准。
拉斯小镇Luss就坐落在洛蒙湖的西面。这个小镇因为坐落在山阴处,平均每天日照的时间比别的地方少一到二个钟头,也因为地势的关系,降雨量偏多,所以它又被称为“黑村”。但是去过的人都极力推荐这个小镇。镇上大约只有二十几户人家,由于其独特的地理位置和优美的风景而成为苏格兰的一个著名的旅游景点。
作为英国最大的淡水湖泊,罗蒙湖以其绮丽的风姿吸引了无数游客。幽深蔚蓝的湖被巍峨群山所环绕。最好的方式便是在Balloch镇上乘游船,水面映照出两岸的群山,山色湖光,相映成趣,美不胜收,绝对是打发掉一天时光的好去处。
任何描述都无法重现第一次亲眼目睹格伦科峡谷时的震撼。它长期以来都是苏格兰最受欢迎的地方之一。格伦科以什么闻名?它既以令人叹为观止的景色著称,也以其悲惨的历史而闻名——这里是历史、野生动物、探险和神话的交汇之地。群山由剧烈的火山喷发形成,后经巨大的冰川雕琢而成。传说中,凯尔特英雄芬格尔曾在这片巍峨的群山中安家,而他的诗人儿子奥西安则从这片土地上汲取了灵感。
英国户外运动之都,山顶云遮雾绕,每年吸引大约10万名登山者。山脚下的本内维斯山酿酒厂提供独一无二的威士忌酒:本内维斯露珠和巧克力泥炭威士忌。风景秀丽的尼维斯峡谷,这里流水潺潺,还有宛若雕刻过的陡峭山坡,美得令人窒息的景色使其成为哈利波特系列电影中的绝佳取景地——《哈利波特与火焰杯》中“三强争霸赛”的场景便是在这里拍摄的。电影《勇敢的心》和《Rob Roy》也在此取景,很多人可以一眼认出那些震撼人心的电影画面。
厄克特城堡是苏格兰高地最知名,也是最大的古堡之一,坐落在尼斯湖南岸一块深入湖中的巨大岩石上。据说守军曾经为了使它不被敌人占领,自行将其炸毁。但即便主塔已经坍塌了一半,依旧不损其威严。依据地势,可以在遗址上一览广阔的尼斯湖面和幽深的峡谷,频频传来的水怪传闻也给这个本就历史悠久的古堡增添了几分神秘气息。
爱丁堡城堡:17英镑/人(只含城堡门票,不含语音讲解设备)
皇家游艇“不列颠尼亚号”15英镑/人(具体安排时间由团上导游统一组织协调)
门票价格因季节变化会有浮动,以景点官方网站或者景点当天价格公告为准。
以上自选项目可能会因天气、场地等不可抗拒因素稍作调整,具体安排以旅行当日的实际情况为准。
王子大街又名“王子大道”,全长不过一里,华丽摩登的店铺林立,把爱丁堡分为新旧二城。南侧是一片青翠的绿地,东端尽头是王子街花园,北面分为新城,南面为旧城。新,旧两城之间有一座长条山丘,天然壁垒分明。王子街素有“全球景色最佳的马路”之称。
爱丁堡城堡是爱丁堡甚至于苏格兰精神的象征,耸立在死火山岩顶上,居高俯视爱丁堡市区,每年八月在此举办军乐队分列式(Military Tattoo),更将爱丁堡城堡庄严雄伟的气氛表露无遗。爱丁堡无筑于一个海拔135米高的死火山岩顶上,一面斜坡,三面悬崖,只要把守住位于斜坡的城堡 大门,便固若金汤,敌军纵有千军万马,对它都无可奈何。爱丁堡城堡在6世纪时成为皇室堡垒,自此成为重要皇家住所和国家行政中心。到爱丁堡旅游的人都不会 错过爱丁堡城堡,爱丁堡城堡在市中心各角落都可看到。
皇家英里大道是爱丁堡老城的中心大道,这条大街始于爱丁堡城堡,终于圣十字架宫,两旁小巷交错,构成了旧城的骨架。圆石铺成的地面早被磨得发亮,大道边的建筑古朴雄壮,充满历史气息。每天下午都有身着苏格兰裙的街头艺人吹奏风笛,更时时提醒着游客身在苏格兰古老的中心。
这家位于乔治四世大街上的大象咖啡厅,就是JK写第一本哈利波特的咖啡馆。当年穷困潦倒的单身妈妈JK靠政府救济金生活,在咖啡馆里只点一杯最便宜的咖啡为了取暖,如今是英国的女首富。JK的人生充满了无限奇迹。就像哈利波特的奇幻世界一样!店里屋可以看到爱丁堡全景!推门而入扑鼻的咖啡香气,人非常之多,估计都是哈利波特迷吧!
阿尼克城堡(Alnwick Castle) 是英国的一座城堡和乡村别墅,位于英格兰诺森伯兰郡阿尼克。 城堡始建于1096年,当时的建设目地是为了防止苏格兰人入侵。哈利波特系列电影中的霍格华兹魔法学校就是在这里取景的。
阿尼克城堡,每年10月底到4月初左右,不对外开放。
D4 伦敦(London) 下团地点:
D4 伯明翰(Birmingham) 下团地点: TK-Maxx Building, New Street Station,B2 4ND
D4 曼彻斯特(Manchester) 下团地点: 曼城机场火车站正门口(注意是机场火车站出口,不是机场航站楼出口),M90 3RR
霍华德庄园:19镑/人(Gardens and House)
约克乌斯河游船(45 分钟):9.5英镑/人
约克大教堂:10英镑/人
门票价格因季节变化会有浮动,以景点官方网站或者景点当天价格公告为准
备注:以上自选项目可能会因天气、场地等不可抗拒因素稍作调整,具体安排以旅行当日的实际情况为准。
注:本网页内所标注时间均为参考时间,实际抵达时间会因各种不可抗力原因如天气,堵车,交通意外,节日赛事,骚乱罢工等有晚点可能,请您见谅。您如有后续行程安排需搭乘其他交通工具前往其他城市,我们强烈建议您至少预留3小时以上的空余时间,以免行程延迟受阻为您带来不便。由于您没有预留足够的空余时间而导致的自行安排行程有所损失,我公司概不负责,敬请谅解。
约克大教堂又称圣彼得大教堂,是欧洲现存最大的中世纪时期哥特式教堂,是世界上设计和建筑艺术最精湛的教堂之一,十分的宏伟庄严,耗费了200多年的时间才建成。
霍华德城堡位于英格兰的北约克郡,为历代霍华德家族所拥有并居住。这座城堡最早由第三代卡莱尔伯爵查尔斯建造。他于1692受封后,委托约翰·范布勒设计并在北约克郡建造了这座豪华的巴洛克式霍华德城堡。
霍华德城堡,每年10月底到4月初左右,不对外开放。
英格兰中北部的河川,支流流经本宁山脉中央和约克谷地,系北约克夏中部巴罗布里奇(Boroughbridge)以东的斯韦尔(Swale)河和乌尔(Ure)河汇流而成。
贝蒂茶室的名气在英国家喻户晓,提起约克的美食和用餐地点,第一个就想到的就是Betty’s Tea Room【贝蒂茶屋】,她堪称英格兰北方最好的茶室,也是约克人气第一的美食名店,在约克郡、乃至英格兰北部都有着响当当的美誉。开店至今已有90多年历史的贝蒂茶屋的屋外,一年四季总能见到大排长龙的景象,人气极旺。
推荐活动参考 (需自费)
| 自费项目说明 | |
| 温德米尔湖区游船 |
8英镑/人 |
| 厄克特城堡+尼斯湖游船(35分钟)联票 |
22英镑/人 |
| 爱丁堡城堡 |
17英镑/人(只含城堡门票,不含语音讲解设备) |
| 皇家游艇“不列颠尼亚号” |
15英镑/人(具体安排时间由团上导游统一组织协调) |
| 霍华德庄园 |
19镑/人(Gardens and House) |
| 约克乌斯河游船(45 分钟) |
9.5英镑/人 |
| 约克大教堂 |
10英镑/人 |
| 每位客人每天规定最少给司机和导游小费 | 3英镑/人 |
| 以上仅为参考价,价格如有调整以当时公布为准。 自费项目请配合和服从导游的行程安排,以导游行程安排为主。 |
|
取消条款:
1.常规英国一日游或多日游退改条款:
①【常规多日游】:出团前15天以外免费退订/免费改期/转团 ;出团前14-8天扣30%;出团前7-5天扣50% ; 出团前4-0天扣100%
②【北爱尔兰系列多日游】:出团前31天以外免费退订/免费改期/转团 ; 出团前30-21天扣10% ;出团前20-8天扣30%;出团前7-5天扣50% ; 出团前4-0天扣100%
③【常规一日游】:出团前15天以外免费退订/免费改期/转团 ;出团前14-8天扣30%;出团前7-5天扣50% ; 出团前4-0天扣100%
2.涉及【白崖】的一日游或多日游退改条款:
出团前15天以外免费退订/免费改期/转团 ;出团前14-8天扣30%;出团前7-5天扣50% ; 出团前4-0天扣100%
3.英国天空岛2日游(ID4165)的退改条款:
出团前7天以外免费退订/免费改期/转团 ; 出团前6-5天扣30% ; 出团前4-0天扣100%
出发前准备:
1)着装:准备衣物要根据季节的变化而定,英国气候冬季平均 0—5 摄氏度,夏季平均为 20—26 摄氏度,早晚温度相差约 10-15 度,所以您的旅行着装可以轻便舒适为主;苏格兰地区相较英格兰偏冷,请携带一两身相对厚一点的衣服。天气预报参考网站:http://www.bbc.co.uk/weather/2650225
2)英国同北京时间时差:夏季七小时;冬季八小时
3)应带物品:出团时请您自备牙具,拖鞋,因西方酒店不配备此类物品也是考虑到环保及个人的卫生。雨伞、相机、太阳镜、护肤品等日用品可以根据您的需要酌情准备;另请国内顾客注意准备转换插座。
4)自备药物:在欧洲的药房买药须凭医生处方,且医疗费用较高,可以适当准备一些常用药品。
5)货币:在英国出行,各类花销以英镑结算,大部分商家都接受刷卡消费。为了避免您的银行卡出现问题,请您自备少许现金,平均每天 30-50 英镑用于支付小费、自选景点门票和应急所用。
6)行 李:由于旅游车辆行李空间有限,请确保您的大件行李不超过一件,行李箱尺寸不超过28寸:长76cm x 宽51cm x 高32cm,重量不超过30KG。如果您携带的行李超过此规格,请您务必把预计携带的行李具体尺寸(包含长/宽/高)和重量,联系我们获得认可,避免出团当天因为行李过大延误您登车。建议大件行李请寄存在接站点附近的火车站或汽车站,下团后再取回,寄存费用自理。导游与司机有权利不承载携带超尺寸超规格行李的顾客,我社不承担由此引发的任何争议。同时请您尽量精简行李,贵重物品或行李请随身携带和保管。大件行李不可避免会遇到搬运和挪动情况,司机和导游以及我社都不承担在搬运行李造成意外损坏的责任,借此也建议您不要携带贵重行李箱。一旦发生行李破损、丢失等意外,请您联系您的保险公司索赔。
7)请紧记旅程中集合时间及地点,旅程中若遇特殊情况须调整,当以导游安排后通知为准。如您未能按我们要求的集合时间到达、按导游要求的时间返回,导游和司机无法等待,恕不能为您接送。由此产生的其他费用自理。
2.交通:
1)司机、导游通常正常服务时间为 09:00-19:00。
2)英国法律对于司机驾驶时间的规定十分严格,这也是为确保行车安全的驾驶规定,司机通常需要选择适合大型巴士停靠的地点进行休息调整,司机每次法定的休息时间为 15-45 分钟。如果刚好遇到司机不能在景区停靠休息的情况,请顾客理解并积极配合。
3)旅游车上禁止吸烟并尽量不要在车上吃带果皮的食物或者冰淇淋,也不能在车上吃带有气味的食品,例如:鱼和薯条/麦当劳肯德基等气味大的快餐。食用水果和其它无气味物品的顾客,请将剩下的果核用纸包好放入垃圾桶,不要随意丢在车上;
4)为了您的安全,请您在旅游车行驶途中,系好安全带,切勿随意走动,如果因违反造成的伤害,导游、车公司与旅行社都不承担任何责任。
5)巴士车辆上的厕所,仅限紧急情况使用。旅游巴士不同于英国的公共长途汽车(英国的长途汽车可以每天晚上回修理站,清理厕所),我们的旅游大巴都是随着团的,每天晚上在酒店也无法清洗厕所。因此请团员们自觉在车下或景点位置使用当地公共厕所,避免使用车上厕所。原因一是由于一旦厕所满了,之后紧急情况也用不了了;原因二,车上厕所被使用后不可避免会遗留气味,影响巴士的舒适度。我们的行程一般每过两小时左右会在休息站或景点休息,所以请建议客户自觉在休息站或景点附近使用当地公共厕所,给巴士车上保持一个清新的环境。
6)前排座位预定增值服务,保障顾客在旅行途中稳坐大巴前排的绝佳位置,使您能充分领略途中美景,同时最大限度地避免晕车。如果您没有预定前排座位,请在出团当天上车时自动让出巴士车辆前四排的位置。
7)该旅游团属于散客拼团且仅允许客户提前选择该团次行程上展示的接送站点上下团,为了协调不同接送站点的线路安排,同时保证旅途安全顺畅,我们将根据最终报名人数安排不同类型车辆。16人或16人以下通常会安排5-17座小车,司机兼导游模式。报名人数多于16人及以上将安排20-65座商务车或旅游巴士,司机导游分开模式。中途更换车辆、司机、导游(或司机兼导游)、团友等现象均属于组团调度的正常情况,不再另行通知。望游客给予理解和配合!
3.酒店
1)酒店通常为三星级标准双人间有两张单人床(单人床宽度约为75cm-90cm),含独立卫生间。
2)英国/爱尔兰部分酒店因历史建筑或气候原因,空调并非标配;因当地网络基础设施条件所限,酒店Wi-Fi信号可能偶尔出现不稳定的情况,敬请知悉和谅解。
3)顾客在酒店住宿和早餐外的额外费用需要顾客自行支付,例如:电话、上网、付费电视节目、洗理、饮品及行李搬运等。如有不清楚的地方,在消费之前请垂询酒店前台。
4)酒店电视上凡有“PAY”或“P”标志的节目,均为付费频道;需要输入房间号的频道通常也是另付费频道。
5)酒店上网需要另行付费。房间内上网,需要自备网线和电脑。酒店大堂的无线网络或者酒店房间内上网费用通常为2-5英镑/小时
6)常规酒店的房间通常配有热水壶设备、电视、吹风机、沐浴香波。酒店房间不提供牙膏牙刷及拖鞋;
7)在入住酒店后,使用酒店设施时,请您注意是否为收费项目,同时爱护酒店设施,团款不包括酒店设施损坏的赔偿金等,请务必爱护酒店设施,以免在离开时发生纠纷,耽误您和团员们的时间。
8)酒店房间不允许吸烟,英国法律规定任何人不得在酒店/饭店/交通车辆/商场/酒吧/超市/影院等公共场所吸烟,吸烟请到室外指定地点,任何违反属于违法行为,会产生高额罚款(约200-2000镑不等),除了罚款,酒店有权利报警。请吸烟顾客务必注意不要在酒店内任何地点,包括其他公共场所随便吸烟。一旦违反,所遭受的处罚后果顾客自行承担。
8)酒店提供自助早餐仅限在酒店餐厅内食用,不能打包带走。
4.餐食:
1)酒店内早餐,与中国人用热早餐的习惯不同,假日酒店或同级三星酒店通常提供的早餐是欧陆式冷早餐自助(一或两种面包,咖啡/茶,果汁,果酱,黄油,冷牛奶等),如遇个别酒店提供某些增值服务,例如:赠送英式热早餐/免费上网,这些都属于酒店的额外赠送,不在我们的承诺范围内。*请注意:酒店提供的自助早餐仅限在酒店餐厅食用,不能打包带走。
2)午餐和晚餐,午饭和晚饭没有包括在团费中。导游会根据行程特点推荐午餐和晚餐的用餐地点和形式,由顾客自行选择自行花费。午餐通常穿插在游览的地方或高速公路休息站,给顾客留出自由活动时间并用午餐。晚餐提醒顾客可以在白天游览的时候买上一些便利食品到酒店房间内自行用餐,也可以选择酒店提供的中西餐外卖联系方式或者酒店周围的餐馆用餐。
5.安全:
1)现金,证件或贵重物品您须随身携带,不建议您在外出旅游时留在酒店或放在旅游车上。保管好个人财产是客户的个人责任,司机、导游、酒店以及我们旅行社任何一方都没有义务为乘客看管个人财产。如遇乘客个人财产损坏、丢失、盗窃等意外状况发生,由顾客自行承担风险和责任。
2)为保证出行过程中的人身安全和财产安全,建议您务必购买个人旅游保险。以保证在出现个人意外,例如:生病、丢失财物等情况时,有保险公司保障您的权益。
温馨提示:
①当您从欧洲离境时,一定检查海关是否给您的护照盖了清晰的离境章,它是您已经回到中国的唯一凭证。如果没有盖章或者章不清晰无法辨认将会导致使馆要求您面试销签,由此造成不必要的损失,非常抱歉只能由本人承担! 请您谅解的同时也请您自己务必仔细留意!
②依照旅游业现行作业规定,本公司有权依据最终出团人数情况,调整房间分房情况。
③购物属于个人行为,本旅游社不指定具体购物地点,请您在境外购物时务必注意以下几点:
(1)请您在购买商品时,仔细检查商品质量,避免退换货的可能性。
(2)请游客理性消费、自行选择英国特产和购买,旅行社及导游只是提供一般性推荐,游客消费与本社无关。
④随团行李, 物品相关说明: 外出旅游, 本社强烈建议购买旅游保险含保随身财产,行李损失,证件财损等相关保障的保险类别服务。
温馨提示:上团放置行李的时候, 有需要可以和司机寻求搬扛的协助, 贵重物品请随身携带,确保存储安全,参团途中, 随身物品离座请记得拿取, 切勿放置在座位和椅背口袋里, 入住酒店下车, 若有需要,可以寻求司机帮忙。
付款方式:
您可选择在线支付【微信,支付宝,信用卡(Stripe)】,银行转账,现金等付款方式
请注意:
l 我公司不接受除了欧元和人民币以外的其他货币
l 我公司不接受上车付款
l 如果您所汇的款项截至旅程结束还未入我们账户,您需将同额现金在下车前交给导游
1.在线支付:
请前往报名邮箱,找到订单确认邮件的【在线支付】按钮,打开链接完成支付,或者至网站/小程序/App 我的 > 旅游 选择相应订单完成支付

2.银行转账付款:
付款方通过银行转账支付欧元,所有相关手续费由付款方自行承担。
银行: Deutsche Bank
账户名: Kai Yuan Information & Business GmbH
IBAN: DE27700700240511296601 (跟团游,当地玩乐等业务)
IBAN: DE54700700240511296600 (机票业务)
BIC / SWIFT-Code: DEUTDEDBMUC
德国银行地址:
Deutsche Bank
Schwanthaler Strasse 32
80336 Munich
3.信用卡在线付款:
选择信用卡付款,订单确认书邮件内将附【在线支付】,点击链接提交刷卡申请即可付款。
请注意:
l 若信用卡不是本人付款,请提供持卡人签名和订单号
3.现金付款:
现金付款只能到我公司办公室付款。(请提前确认办事处当天是否营业)
4.关于开具国内发票:
如您需要发票,请在行程结束后的三个月内提出申请。我们可为您开具增值税普通发票(不可开具专票),开票项目如下:
- 旅游业务:旅游服务费
- 机票业务:代订机票
发票将按实际收款金额开具,若需分开多张,则张数不超过出行人数,且总金额须与收款金额一致。
抬头填写说明:
- 若通过支票或对公账户支付,发票抬头需与付款单位名称一致。
- 若使用现金或个人账户支付,抬头可填写公司名称或个人姓名。
特殊情况处理:
- 如发生退款或价格变动,且原发票为纸质版,需退回原发票方可重新开具。
- 发票开出后三个月内可申请换开,逾期将无法办理。
- 发票遗失不补,但可为您提供加盖发票专用章的底联复印件作为凭证。
感谢您的理解与配合!
电话问询:0049-89-38038800
E-mail: travel@kaiyuan.de
传真:0049-89-416159030
---------------------------------------------------
以下支付方式支持人民币
户名:厦门开元周游国际旅行社有限公司
人民币账号:4100020709224873457
开户行:工商银行厦门城建支行
支付宝收款
企业:厦门开元周游国际旅行社有限公司
账户名:caiwu@kaiyuan.cn

微信扫码付款

圣保罗大教堂(St.Paul'sCathedral),位于伦敦泰晤士河北岸纽盖特街与纽钱吉街交角处,这是伦敦一个非常显要的地位,就在伦敦塔(TowerofLondon)与西敏寺(WestminsterAbbey)之间,是巴洛克风格建筑的代表,以其壮观的圆形屋顶而闻名。 伦敦圣保罗大教堂介绍 伦敦圣保罗大教堂是伦敦的宗教中心,建筑为华丽的巴洛克风格。是世界第二大圆顶教堂,17
伦敦是英国当地比较出名的一座城市,被冠宇世界金融中心、全球文化中心、世界时尚之都等美誉,在世界都享有一定的知名度。每年都有很多游客慕名前往游玩,一睹伦敦的风采。当然对于吃货而言,美景固然重要,但是怎么能少了美味的美食来点缀呢?下面一起来看看当地有什么可以品尝美食的地方: 伦敦餐厅:Barbecoa Barbecoa位于伦敦著名的地标性建筑--圣保罗大教堂旁边,透过窗子就能望
冬天的爱丁堡显得有点浪漫,想要好好的感受下这座城市的魅力,那么WinterWonderland是肯定不容错过的。每年的圣诞节爱丁堡,很多游客最喜欢游玩的场所莫过于摩天轮和那些溜冰场。当然好玩的地方不仅仅这几个地方,今天一起跟小编看看当地有什么好玩的地方? 1.圣诞树迷宫 在王子街公园的东段,有一个由圣诞树搭建起来的森林迷宫,树上点缀着五彩的彩灯,从迷宫的外部摸索前往森林的深
英国巨石阵(Stonehenge)又称索尔兹伯里石环、环状列石、太阳神庙、史前石桌、斯通亨治石栏、斯托肯立石圈等名,是欧洲著名的史前时代文化神庙遗址,位于英格兰威尔特郡索尔兹伯里平原,约建于公元前4000~2000年(2008年3月至4月,英国考古学家研究发现,在英国伦敦西南100多千米的索尔兹伯里平原上,一些巍峨巨石呈环形屹立在绿色的旷野间,这就是英伦三岛最著名、最神秘的史前遗迹&mdash

